16 年
手机商铺
技术资料/正文
112 人阅读发布时间:2025-12-04 13:44
引言
欢迎来到#齐氏生物##经典微粒体#系列短文,大鼠肝微粒体(Rat Liver Microsomes)是体外开展药物代谢研究的关键工具之一。它借助“简化”与“聚焦”的方式,搭建了一个专业化、高通量、高性价比且机制清晰的平台,专门用于解答药物代谢研究中有关“速度”“途径”和“机制”的核心问题。
一、大鼠肝微粒体(Rat Liver Microsomes)
作为体外药物代谢研究工具,大鼠肝微粒体主要包含了肝脏中负责药物I相代谢的关键酶系——细胞色素P450酶。通过使用大鼠肝微粒体,研究人员可以在实验早期快速、高效地评估候选化合物的代谢稳定性、代谢途径、酶动力学参数,以及识别潜在的药物-药物相互作用。

(图片来源:齐氏生物)
二、应用场景

三、独特应用

具体如下:
1.“CYP酶功能专一性”
—— 高度富集的CYP酶:肝微粒体是细胞色素P450酶的“富集库”。在制备过程中,肝细胞的内质网破裂并重新封端形成微粒体,使得这些关键的代谢酶被高度浓缩在其中。
——“纯净”的I相代谢反应环境:当研究人员需要专门、孤立地研究由CYP酶介导的I相代谢时,肝微粒体是很好的选择。它排除了肝细胞内其他细胞器和复杂代谢途径的干扰(如线粒体能量代谢、复杂的II相结合反应网络等)。
—— 应用实例:在研究一个全新的化合物时,如果怀疑它主要通过CYP3A4代谢,那么使用人肝微粒体并加入特定的CYP3A抑制剂,可以非常干净利落地证实这一点。大鼠肝微粒体则用于前期的物种间代谢比较和筛选。
2. 作为“桥梁”与“过滤器”的高通量筛选能力
在药物发现早期,化学家们会合成成千上万个候选化合物。如何快速筛选出药代动力学性质优良的“苗子”?
——独特的性价比和通量:大鼠肝微粒体成本极低,实验流程标准化,可以在96甚至384孔板中同时进行数百个样品的孵育。这是肝细胞培养等更复杂的模型不能替代的。
——高效的“过滤器”:通过简单的代谢稳定性实验(半衰期测定),可以迅速将那些“见光死”(一进入肝脏就被迅速代谢)的化合物淘汰掉。这种高通量、低成本的首过筛选能力是其优势,极大地节约了时间和研发经费。
3. 机制研究的“分子手术刀”
当需要深入探究代谢的微观机制时,肝微粒体展现出其“手术刀”般的精确性。
——酶动力学研究的理想平台:可以精确控制酶和底物的浓度,轻松计算米氏常数、反应速率等关键酶动力学参数。这些参数对于理解药物相互作用的强度和预测体内清除率至关重要。
——代谢表型分析的基石:通过使用化学选择性抑制剂、重组单酶或抗体抑制技术,可以精确地“定位”是哪个或哪几个CYP亚型负责代谢某个药物。这种对代谢途径进行“解剖”的能力,在完整的肝细胞中会因复杂的细胞内环境而变得困难。
4. 物种差异比较研究的“基准坐标系”
在临床前研究中,理解药物在不同物种(大鼠、犬、猴)中的代谢差异对于合理选择毒理学试验物种至关重要。
——建立统一的比较基准:使用来自不同物种的肝微粒体,在相同的体外条件下进行平行实验,可以清晰地揭示药物代谢的物种差异。
——指导体内实验设计:例如,如果某个化合物在大鼠肝微粒体中代谢极快,而在犬中很慢,研究人员就可以合理推测在大鼠体内进行药理试验可能需要更高剂量或不同的给药途径。这为体内实验的设计提供了至关重要的前瞻性指导。
5. 稳定性与可及性带来的操作优势
——即用型”试剂:商业化的大鼠肝微粒体(譬如:齐氏生物)经过标准化制备,冻存于-80°C,活性可长期保持。使用时只需解冻并加入辅酶即可,像使用普通生化试剂一样方便。
—— 实验条件易于控制:pH、温度、孵育时间、蛋白浓度等参数都可以被精确控制,保证了实验的高度可重复性和可靠性。
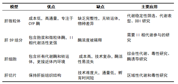
四、优势与局限

VS其它体外模型

五、总结
大鼠肝微粒体是药物发现和开发链条中一个承上启下的关键工具。它作为一种经济、高效的初筛模型,帮助研究人员在早期筛选,淘汰代谢性质不良的候选化合物,并为后续更复杂、更昂贵的体内实验和研究提供重要的基础数据和指导方向。尽管存在物种差异等局限性,但它通过与人肝微粒体等数据的对比,极大地加速了药物研发进程,降低了研发失败的风险。
了解更多
齐氏生物从组织分离、微粒体提取到质量检测过程,均制定严格的生产工艺规程和检验标准操作规程,实行严格的质量控制,以为您提供优质可靠的体外药代测试系统产品。
冻存管包装,-80℃保存,干冰运输,大鼠肝微粒体定制服务,请致电400-8822-003。
